Organisation

Aarhus Universitets Forskningsfond er en privat, erhvervsdrivende fond, hvor de økonomiske midler holdes uden for statskassen og den selvejende institution Aarhus Universitet. Der kan kun rådes over fonden af dennes bestyrelse i overensstemmelse med nærværende fundats.

Bestyrelsen er Aarhus Universitets Forskningsfonds øverste myndighed, som træffer beslutninger om fondens uddelinger og fastlægger retningslinjer for organisationens langsigtede virksomhed og udvikling.

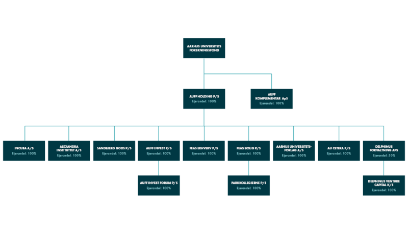
Læs mere om fondens bestyrelse, forretningsudvalg, direktion og koncernstruktur.