Aarhus Universitets logo
Om Fonden
Strategi
Historie
Årsberetninger
ESG
Politik for ansvarlige investeringer
Redegørelse for god fondsledelse
Uddelingsudvalgets formål og organisation
Organisation
Privatlivspolitik
Eduroam
Whistleblowerordning
Bevillinger
Støtte til afholdelse af forskningsrelaterede arrangementer i Hejmdal
Hvem kan søge
Anvendelse af bevillinger
Fondens virkemidler i 2026
Forskningsophold
AUFF NOVA
AUFF Recruiting Grants
International mobilitet
Publikationsstøtte
Publiceringskomitéens formål og organisation
Støtte til afholdelse af kurser og gruppemøder på Sandbjerg Gods
Legatarfortegnelse 2025
Presserum
Nyheder
Artikler
Ph.d.-prisvindere
Video
Arkiv: Nyheder
Arkiv: Ph.d.-prisvindere
Kontakt
Job
Links
Fundats
Du er her:
Aarhus Universitets Forskningsfond
Om Fonden
Organisation
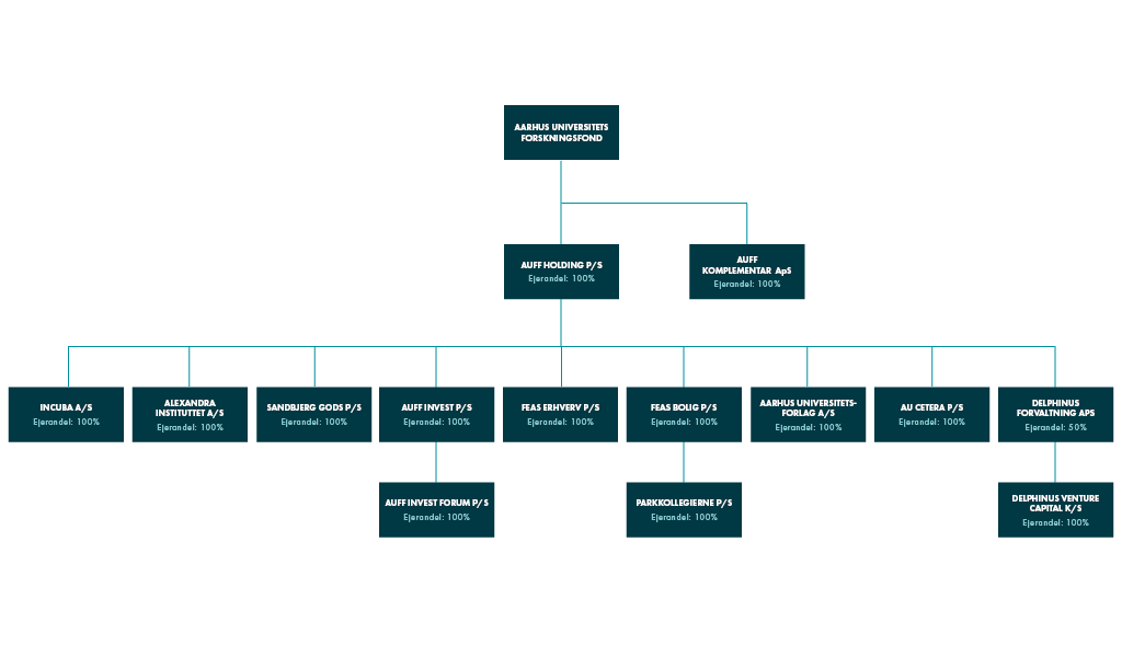
Koncernstruktur
Om Fonden
Strategi
Historie
Årsberetninger
ESG
Politik for ansvarlige investeringer
Redegørelse for god fondsledelse
Uddelingsudvalgets formål og organisation
Organisation
Ledelse
Koncernstruktur
Om fondens erhvervsmæssige virksomhed
Privatlivspolitik
Eduroam
Whistleblowerordning
Koncernstruktur
Revideret 22.05.2026
-
AUFF